GSM-сигнализация своими руками GSM-сигнализация своими руками
На данной странице, представлен проект простой gsm-сигнализации, для самостоятельной сборки.Простая gsm-сигнализация для сборки своими руками - характеристики


| Параметр | Значение |
| Питание | 7…12V/500mA |
| GSM-модуль | SIM900R |
| Дозвон и рассылка SMS | на два номера |
| Входы для подкл. датчиков | 2 логических входа |
| Реле для упр. устройствами | одно |
| Постановка на охрану / снятие | тумблером |
| Настройка | данные хранятся на SIM-карте |
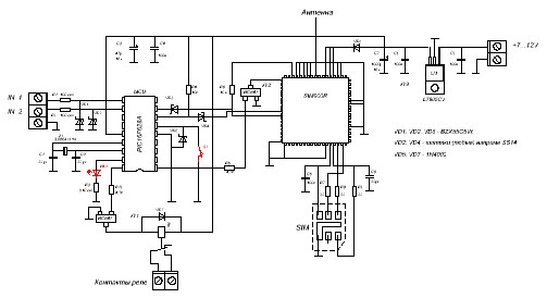
Схема простой gsm-сигнализации для сборки своими руками
Как настроить gsm-сигнализацию?
Все данные хранятся в памяти SIM-картыЭти сообщения будут высылаться при тревоге, номер сообщения соответствует номеру входа.
Как подключить gsm-сигнализацию?
Подключение датчиковК входам можно подключать любые нормально замкнутые датчики, размыкающиеся при тревоге. Подойдут стандартные датчики: магнито-контакты, датчики движения, и пр.
Датчики, подключаются в шлейф последовательно, от клеммы IN_1 (IN_2) к клемме GND. В шлейф можно включать несколько последовательно включенных датчиков.
Подключение питания
Для питания требуется адаптер постоянного тока с напряжением 7…12 вольт и током минимум 500мА/ч.
Как работает gsm-сигнализация?
Вход управления - «постановка на охрану / снятие с охраны» Переключатель S1 - замкнут на землю – режим «Охрана»Переключатель S1 разомкнут – режим «Снято с охраны»
Индикация
Светодиод состояния HL1 (красный) - информирует о режимах gsm-сигнализации:
Снят с охраны – светодиод погашен.
На охране – светодиод горит постоянно.
Задержка при постановке на охрану – мигает с частотой 0,25 сек.
Тревога по входу – мигает с частотой 1 сек.
Светодиод HL2 (синий) - индикатор регистрации в сети GSM-модуля.
Частые вспышки (один раз в сек.) - регистрация в сети, редкие вспышки (один раз в три сек.) - устройство зарегистрировано.
В режиме тревоги
При срабатывании датчика (размыкании шлейфа) gsm-сигнализация, рассылает SMS (с текстом введенным в настройках) и дозванивается по введённым в настройках номерам - дважды. Время посылки вызова 45 сек.
Реле, включается на 3 минуты (если это разрешено в настройках).
Прошивка и схема gsm-сигнализации
Хотите разместить данный проект сигнализации на своём ресурсе? Мы не против, единственное условие это прямая ссылка на первоисточник. Напишите нам через форму задать вопрос, мы вышлем схемы с логотипом вашего сайта.































